
With distionary, you can:
The main purpose of distionary is to implement a
distribution object, and to make distribution calculations available
even if they are not specified in the distribution’s definition.
distionary provides the building blocks of the wider probaverse ecosystem for
making representative statistical models.
The name “distionary” is a portmanteau of “distribution” and
“dictionary”. While a dictionary lists and defines words,
distionary defines distributions and makes a list of common
distribution families available. The built-in distributions act as
building blocks for the wider probaverse.
When building statistical models, distributions should accurately
reflect your data, but out-of-the-box options like the Normal or Poisson
distributions often fall short. Achieving realistic probability
distributions demands a versatile workbench where distributions can be
manipulated, and data can inform their features. This is the goal of the
probaverse ecosystem, with distionary
providing the foundational building blocks.
distionary provides the fundamental
probaverse infrastructure for defining probability
distribution objects. It allows for the evaluation of distribution
properties, even if they aren’t explicitly specified, offering
standalone utility for users needing to define a distribution in various
forms and evaluate it comprehensively.
Lots of people work with probability distributions. Lots of people
don’t work with probability distributions but should, because
they don’t see the value or because distributions are too clumsy to work
with under existing infrastructure. And, there are lots of people
learning about probability distributions that would have an easier time
if they get to “feel” distributions and their multifaceted nature.
distionary is for all of these people.
distionary – and the probaverse more widely
– is designed for data scientists, statisticians, and researchers who
require the flexibility to develop custom statistical models. It caters
to those in finance, insurance, environmental science, and engineering,
where nuanced distribution modeling is crucial. Whether building complex
stochastic models or performing detailed risk assessments,
distionary equips users with the tools needed to explore
and manipulate probability distributions effectively.
distionary makes reference to common terms regarding
probability distributions. If you’re uneasy with these terms and
concepts, most intro books in probability will be a good resource to
learn from. As distionary develops, more documentation will
be made available so that it’s more self-contained.
To install distionary, run the following code in R:
install.packages("distionary")library(distionary)Specify a distribution like a Poisson distribution
and a Generalised Extreme Value (GEV) distribution using the
dst_*() family of functions.
# Create a Poisson distribution
poisson <- dst_pois(1.5)
# Inspect
poisson
#> Poisson distribution (discrete)
#> --Parameters--
#> lambda
#> 1.5# Create a GEV distribution
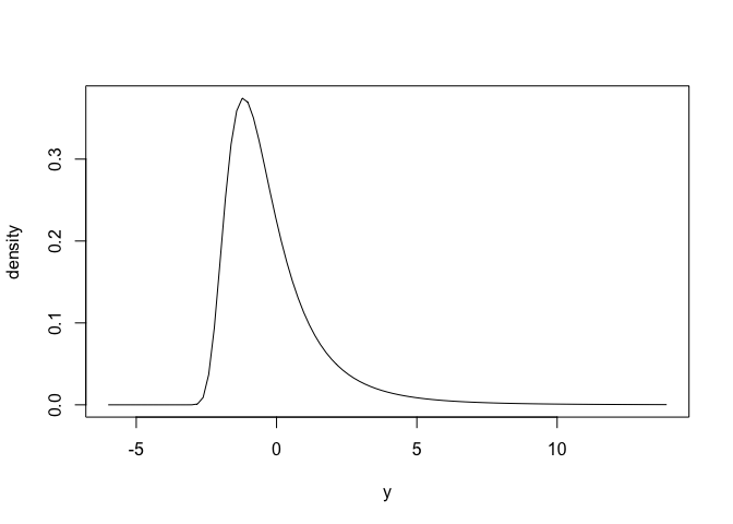
gev <- dst_gev(-1, 1, 0.2)
# Inspect
gev
#> Generalised Extreme Value distribution (continuous)
#> --Parameters--
#> location scale shape
#> -1.0 1.0 0.2Here is what the distributions look like, via their probability mass (PMF) and density functions.
plot(poisson)
plot(gev)
Evaluate various distributional properties such as mean, skewness, and range of valid values.
mean(gev)
#> [1] -0.1788514
skewness(poisson)
#> [1] 0.8164966
range(gev)
#> [1] -6 InfProperties that completely define the distribution are called
distributional representations, and can be accessed by the
eval_*() functions. such as the PMF or quantiles. The
eval_*() functions simply evaluate the representation,
whereas the enframe_*() functions place the output
alongside the input in a data frame or tibble.
eval_pmf(poisson, at = 0:4)
#> [1] 0.22313016 0.33469524 0.25102143 0.12551072 0.04706652
enframe_quantile(gev, at = c(0.2, 0.5, 0.9))
#> # A tibble: 3 × 2
#> .arg quantile
#> <dbl> <dbl>
#> 1 0.2 -1.45
#> 2 0.5 -0.620
#> 3 0.9 1.84You can create a custom distribution using
distribution(). The innovative aspect of
distionary is its ability to automatically compute
properties from the specified representations. By providing just one or
two representations (such as CDF and density), distionary
can derive other properties as needed.
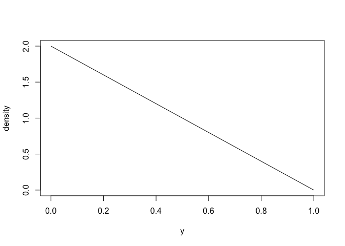
# Make a distribution by specifying only density and CDF
linear <- distribution(
density = function(x) {
d <- 2 * (1 - x)
d[x < 0 | x > 1] <- 0
d
},
cdf = function(x) {
p <- 2 * x * (1 - x / 2)
p[x < 0] <- 0
p[x > 1] <- 1
p
},
.vtype = "continuous",
.name = "My Linear"
)
# Inspect
linear
#> My Linear distribution (continuous)
#> --Parameters--
#> NULLHere is what it looks like (density function).
plot(linear)
Even though only the density and CDF were specified, other properties can be evaluated, like its mean and quantiles:
mean(linear)
#> [1] 0.3333333
enframe_quantile(linear, at = c(0.2, 0.5, 0.9))
#> # A tibble: 3 × 2
#> .arg quantile
#> <dbl> <dbl>
#> 1 0.2 0.106
#> 2 0.5 0.293
#> 3 0.9 0.684distionary
in the Context of Other PackagesThe R ecosystem offers several packages for working with probability distributions, each with unique strengths:
stats Package: Provides fundamental
functions for standard distributions but lacks a unified object-oriented
approach for complex manipulations.
distr Package: Introduces an
object-oriented framework for distribution objects using S4, offering
flexible manipulation, though it can be complex to extend and
use.
distributions3 Package: Utilizes S3
classes for a straightforward interface focused on simplicity, suitable
for basic tasks but may not meet advanced application needs.
distributional Package: Extends
distributions3 to support vectorized operations, aiding
statistical modelling but lacking extensive tools for custom
distribution creation.
In this landscape, distionary addresses the need for a
cohesive and flexible API that can seamlessly integrate the strengths of
these packages. It provides a unified framework for defining,
manipulating, and evaluating probability distributions. Because
distionary only needs some distribution properties to be
specified, it offers a level of flexibility central to the
probaverse ecosystem.
The creation of distionary would not have been possible
without the support of BGC Engineering Inc., the R Consortium, the
Politecnico di Milano, the European Space Agency, The University of
British Columbia, and the Natural Science and Engineering Research
Council of Canada (NSERC). The authors would also like to thank the
reviewers from ROpenSci for their insightful feedback, which greatly
contributed to enhancing the quality of this R package.
To cite package distionary in publications use:
Coia V (2025). distionary: Create and Evaluate Probability Distributions. R package version 0.1.0, https://github.com/probaverse/distionary, https://distionary.probaverse.com/.
Please note that the distionary project is released with a Code of Conduct. By contributing to this project, you agree to abide by its terms.